2017年天桥区小学招生细则
2017-05-24 16:52:34 来源: 天桥区教育局
1.关于市民子女小学入学的相关规定
(一)市民子女应具备的基本条件
1.年满六周岁(2011年8月31日前出生)。
2.学区内常住户口、长有房产,长期实际居住,户口、房产、居住一致,且房产为法定监护人所有。
3.身体健康并具备基本的学习能力。
(二)市民子女入学报名须准备的相关材料
1.学区内户口簿原件及复印件。
2.学区内房产证原件及复印件。
3.监护人身份证原件及复印件。
4.适龄儿童《出生医学证明》原件及复印件。
5.卫生防疫部门开具的《济南市儿童预防接种查验证明》或《济南市儿童预防接种补种通知单》(被录取后提供给录取学校)。
(三)市民子女入学报名流程
网上注册——>网上信息登记——>网上申报学区内学校——>学校网上初审——>家长带证明材料原件、复印件及适龄儿童到申报学校现场确认——>教育局复审——>学校发放入学通知书。
(四)市民子女入学学区查询方式
方式一:可通过校门口张贴的学区公示图了解。
方式二:可通过学校校园网站公告栏查询(仅限建有校园网的学校)。
方式三:在每年招生期间,法定监护人持房产证、户口本和个人身份证到学校或拨打学校招生咨询电话进行查询。
2.关于现役军人子女入学的相关规定
(一)现役军人子女入学应具备的基本条件
1.年满六周岁(2011年8月31日前出生)。
2.身体健康并具备基本的学习能力。
3.现役军人工作单位地点在济南市,其子女随父(母)实际长期居住地点在天桥区。
(二)现役军人子女入学须准备的相关材料
军官证、单位证明信、户口本、房产证(或居住证明)、父母身份证、适龄儿童《出生医学证明》等原件及复印件;卫生防疫部门开具的《济南市儿童预防接种查验证明》或《济南市儿童预防接种补种通知单》(被录取后提供给录取学校)。
(三)现役军人子女入学报名流程
网上注册——>网上信息登记——>网上申报学区内学校——>学校网上初审——>家长带证明材料原件、复印件及适龄儿童到申报学校现场确认——>教育局复审——>学校发放入学通知书。
3、关于外来务工人员随迁子女入学
(一)随迁子女入学应具备的基本条件
1.年满六周岁(2011年8月31日前出生)。
2.身体健康并具备基本的学习能力。
3.随迁子女申请入学,其父母或其他法定监护人须准备身份证明、在济合法稳定从业证明、在天桥区合法稳定居住证明以及其他证明等材料原件及复印件。具体情况如下:
(1)身份证明
①原籍户口本、父母身份证、由公安部门核发的目前在天桥区的在济居住证(或暂住证)。
说明:截至2017年8月31日,随迁子女父母居住证(或暂住证)在济最近至少连续满一年。
②居住证(或暂住证)在其他区县的,不在天桥区招生范围内。根据居住证(或暂住证)在天桥区时间长短按照不同分值赋分。
③适龄儿童《出生医学证明》
(2)在济南市合法稳定从业证明
①在济务工者提供:劳动合同、单位缴纳“五险”或个人缴纳社保的缴费单据;
②在济经商者提供:工商营业执照(带有二维码正本和副本)、税务登记证;
③其他能够证明有合法稳定就业的材料等(如:从事出租车和货车运营者等)。
★对于适龄儿童监护人从事出租车和货车运营者,可提供下列手续:
出租运营手续:驾驶证、道路旅客运输从业资格证(济南市交通运输局)、二代电子资格证(济南市城市公共客运管理中心)或者上面两证合一的《出租车类别从业资格证》(济南市城市公共客运管理中心)、企业驾驶证明(出租车公司)、务工人员和出租车公司签订的合法用工合同、道路运输证(济南市交通运输局)、车辆营运证(济南市交通运输局、车辆拥有)、道路运输经营许可证(济南市交通运输局、公司拥有)。
货车运营手续:道路运输经营许可证(济南市交通运输局)、驾驶证(驾驶证要和所开的车辆匹配)、车辆行车证(山东省济南市公安局交通警察支队核发)、道路运输从业资格证(济南市交通运输局)、道路运输证(济南市交通运输局)。
说明:截至2017年8月31日,在济南合法务工最近至少连续满一年。超过一年的给予加分。
对在济务工者:提供由劳动保障部门备案的劳动合同给予加分;对务工单位在天桥区的给予加分;对单位缴纳“五险”或个人缴纳“社保”给予不同分值赋分。
对在济经商者:提供完税证明,营业地点在天桥区的给予加分。
(3)在天桥区合法稳定居住证明
租房证明或房屋产权证明文件、购房合同(含缴费单据)。
说明:截至2017年8月31日以前,适龄儿童根据随迁子女父母在天桥区购房或者租房情况,按照房产证、小产权购房合同(含缴费单据)、公租房(廉租房)合同、租房证明(房屋租赁合同和社区或居委会开具的在天桥区居住最近连续一年以上的证明)等情况给予不同分值赋分。
购房或者租房在其他区县的,不在天桥区招生范围内。
期房或者未实际入住的,以在天桥区实际租房证明进行赋分。
(4)其他证明: 卫生防疫部门开具的《济南市儿童预防接种查验证明》或《济南市儿童预防接种补种通知单》。
其中,第(1)、(2)、(3)项目中除《医学出生证明》为适龄儿童与父母关系证明,其余申请材料均应是适龄儿童法定监护人材料。父母双方其中一人为主申请人,另一人为副申请人。基本赋分资格为主申请人各类证件齐全且至少满一年(2016年9月1日至2017年8月31日)。主申请人与副申请人赋分之和为总得分。所有按时间长短加分项均设置六年封顶,期限为2017年8月31日上推六年。在招收市民子女后,视各校空余学位,学校按照从高分到低分予以录取。第(4)项证件在随迁子女被录取后提供给录取学校,不属赋分项目。
★特别提示:1.2017年随迁子女量化赋分,新增了预约功能(包括赋分时间和赋分地点的预约)。 2.随迁子女法定监护人备齐所有证明材料原件及复印件。3.随迁子女法定监护人应当本着实事求是的原则,提供真实可靠的证明材料,并对上述证明材料的真实性、合法性负责,对于弄虚作假,伪造入学条件证明信息的,一经发现,纳入教育系统诚信管理档案,依法依纪追究相应人员责任。
★根据山东省教育厅“确因学位限制无法满足随迁子女入学要求的,要及早告知学生家长并说明原因。随迁子女要求回流出地入学的,流出地要妥善安排”的招生工作精神,请无法在我区就读的随迁子女家长做好回户籍所在地上学的准备。
(二)随迁子女入学报名流程
网上注册——>网上基本信息登记——>预约现场赋分时间及地点——>按时到预约地点进行量化赋分——>公布录取线——>达到录取线者网上填报有空余学位的学校——>按照赋分由高到低录取——>到录取学校现场确认并领取入学通知书。
根据天桥区地理位置,量化赋分及录取时均按黄河南、黄河北分别进行,共分四个批次录取,分别是两次志愿填报,两次调剂,具体流程说明如下:
1.达到黄河南(或北)录取线者,在网上填报一所有空余学位的学校,学校按照赋分由高到低录取第一批次学生;
2.第一批次未录取者:第二批次可再次网上填报一所有空余学位的学校(须注明是否同意调剂),学校按照赋分由高到低录取第二批次学生;
3.第二批次未录取且同意调剂者:由区教育局根据空余学位情况予以调剂。
4.若调剂结束后,黄河北部分学校仍有空余学位,区教育局在征求家长意见基础上,对达到黄河北录取线,但未达到黄河南录取线,且同意调剂到黄河北的学生予以调剂。
5.被录取学生的法定监护人带有关证件原件、复印件和适龄儿童到录取学校现场确认,并领取入学通知书。
(三)随迁子女赋分地点
随迁子女法定监护人一方携带证明材料原件和复印件到预约的赋分点按时进行赋分(如未在预约时间完成赋分,可在赋分期间再次登录报名系统进行预约)。
★请在量化赋分前,务必在网上进行预约。
★赋分地点:
天桥区体育馆(堤口路14号)
天桥区少年宫(堤口路24号)
★温馨提示:因场地有限,请家长不要驾车前往,不用带适龄儿童,不要重复选点赋分。到两个赋分点可乘7、12、15、67、85、111、K91、K107、K149(堤口路东口站)下车西行即到;或者乘坐4、5、32、35、84、140、K50、K58、K90、K92、K149(成丰桥站西)下车西行即到。
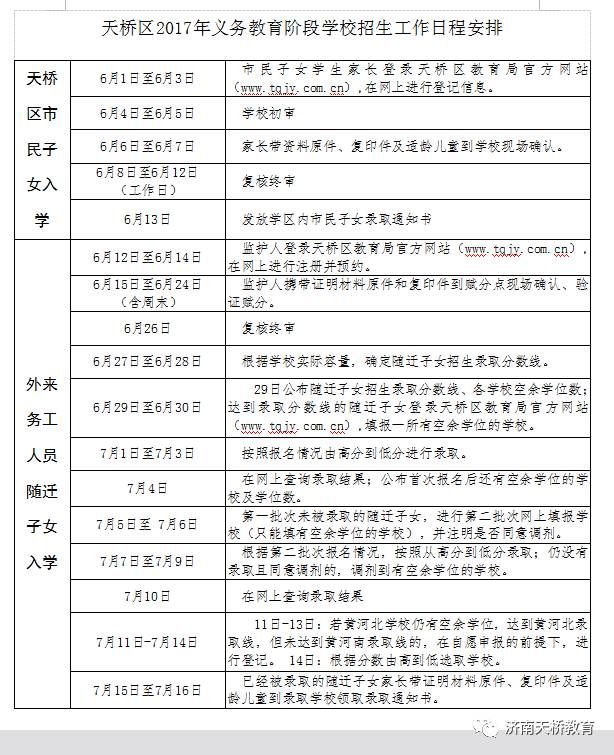
招生工作日程安排
天桥区各中小学校地址及招生咨询电话



-
2025年末倒计时楼市迎来“收官之战”
2025-12-05
-
楼市暖冬信号,11月二手房成交全线回暖
2025-12-05
-
国务院第十七次专题学习:房地产迎来哪些新指引?
2025-12-04
-
配售率95%!济南住房保障体系实现“租售并举”
2025-12-03
-
山东:充分释放购房潜力精准满足住房需求
2025-12-02


