2019年第2次降准 楼市将影响如何
2019-05-14 14:52:04 来源: 房真研究院
01 2019年第2次定向降准
中国人民银行决定从2019年5月15日开始,对聚焦当地、服务县域的中小银行,实行较低的优惠存款准备金率。针对的对仅在本县级行政区域内经营,或在其他县级行政区域设有分支机构但资产规模小于100亿元的农村商业银行,执行与农村信用社相同档次的存款准备金率,该档次目前为8%。
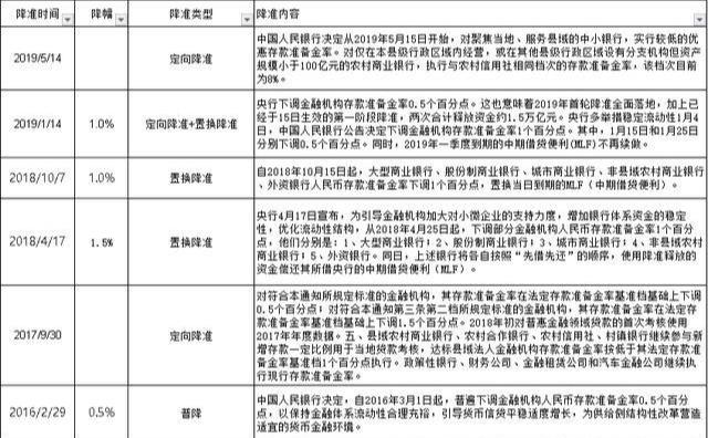
02 历次降准内容整理
03 历次降准后楼市走势
从2015年至今,历次降准后的全国商品房市场影响,从中我们总结几点
l 普遍降准+降息的情况下,通常次月楼市会出现环比和同比的快速增长,如2015年的5次降准中,均出现类型情况
l 定向降准,效果较明显降低,但多数情况下,会在第2个月或第3个月出现,同比或环比的增幅变化。
04 本次降准评判
l 本次降准为定向降准,而非普遍降准,是自2015年以来规模最小的降准。
l 本次降准影响区域为三四线城市:本次降准针对的对仅在本县级行政区域内经营,或在其他县级行政区域设有分支机构但资产规模小于100亿元的农村商业银行,执行与农村信用社相同档次的存款准备金率,该档次目前为8%。
l 本次降准释放资金为历次最小。约有1000家县域农商行可以享受该项优惠政策,释放长期资金约2800亿元,全部用于发放民营和小微企业贷款。
当然,同时,随时需要关注楼市供求走势,结合经济整体形势,提前做好2-3个月的短期楼市回温准备。

-
2026年如何稳楼市?中央最新定调
2025-12-12
-
以城市更新助力“稳楼市”
2025-12-11
-
多地“十五五”规划建议发布,房地产怎么“走”?
2025-12-09
-
2025年末倒计时楼市迎来“收官之战”
2025-12-05
-
楼市暖冬信号,11月二手房成交全线回暖
2025-12-05


