济南这9个零散棚户区房屋征收范围确定
2017-11-16 09:41:34 来源: 济南日报
最新消息
市中区9个零散棚户区项目
房屋征收范围确定
快看有你家吗?
↓↓↓
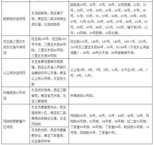
根据市中区城市更新局“济(市中)征冻告字【2017】33号”征收冻结通告,市中区零散棚户区项目包括以下9个项目:
陈庄零散棚户区项目、岔路街平房区改造项目、八一银座北侧平房区项目、八一立交东南平房区改造项目、皖新街改造项目、经五路三里庄东街东北角平房项目、公立街改造项目、杆南西街23号项目、凤翔街零散棚户区项目。各项目具体范围详见附表。
冻结期限为:2017年11月14日至2018年11月13日。
冻结期内,任何单位和个人不得在房屋征收范围内新建、扩建、改建、翻建房屋及附属物,改变房屋和土地用途。有下列行为的,不予增加补偿费用:
(一)房屋的析产和过户;
(二)办理户口的迁入和分户。但因结婚、出生、回国、军人退出现役、服刑人员刑满释放等原因必须办理户口迁入的除外;
(三)建立新的房屋租赁关系,分列、变更公有房屋租赁户名;
(四)新设立和变更企业工商登记和事业单位、社会团体登记;
(五)其他导致不当增加补偿费用的行为。
附表:

-
“济南第一高”塔冠玻璃幕墙封顶在即
2025-12-12
-
济南最浅地铁站露花容
2025-12-12
-
洪楼TOD城市更新二期A1项目施工提速
2025-12-12
-
济南轨道交通9号线车站主体结构全部封顶
2025-12-11
-
济南市以项目提升强产业暖民生
2025-12-11


