2017年槐荫区闫千户小学招生简章
2017-07-17 14:54:16 来源: 闫千户小学
槐荫区小学阶段招生报名采用网上报名申请与现场确认相结合的方式进行,按本学区户籍子女入学、外来务工人员随迁子女入学两类进行招生,根据《槐荫区2017年中小学招生工作意见》文件精神,结合我校实际情况,现将我校有关招生事宜公告如下:
一、招生对象
新一年级:凡于2011年8月31日前出生,年满六周岁,身体健康、有学习能力的适龄儿童。
二、招生范围
根据上级有关招生文件精神,招收我校学区内的适龄入学儿童,以及符合在我校入学的外来务工人员随迁子女。
三、报名所需证件
(一)学片内的学生持以下证件报名:
1.户口簿原件及复印件;
2.房产证原件及复印件(房产必须属于闫千户小学片区);
3.监护人身份证原件及复印件;
4.适龄儿童出生证和接种证。
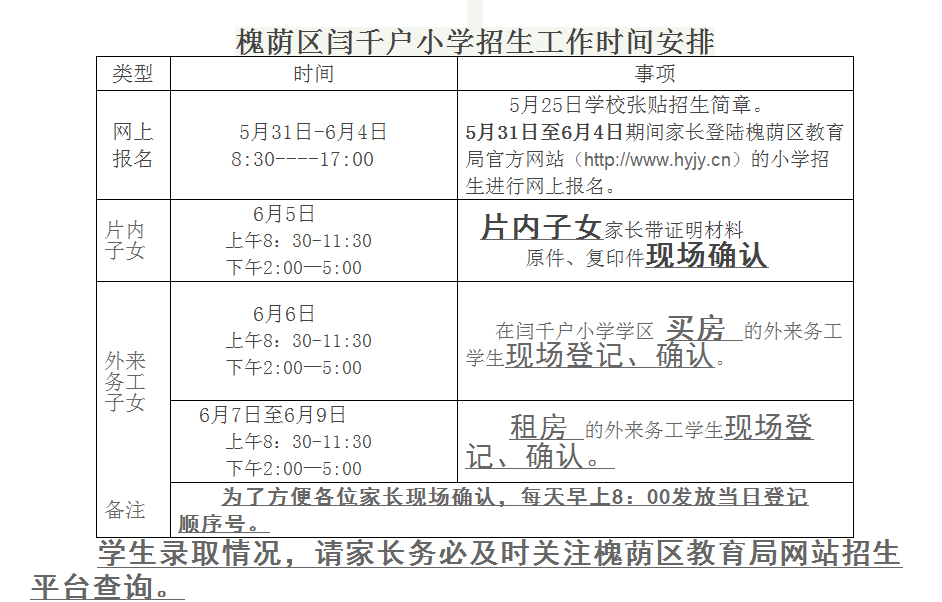
入学申请登记流程
网上注册(5月31日8:30至6月4日17:00)——>信息登记——>申报学区内学校——>监护人带证明材料原件、复印件到申报学校现场确认或现场登记——>学校复审并上报——>区教育局终审——>公布录取结果(7月10日前后)
(二)外来务工人员子女入学登记基本条件:
1、2011年8月31日前出生,年满六周岁。
2、在槐荫辖区实际暂住的外来务工人员随迁子女。
3、截止2017年8月31日前,主申请人的以下资料需同时、连续满足一年以上,方可有资格进行入学申请登记。
外来务工人员子女入学登记所需证件:
1、户籍证明:原籍户口本、父母身份证;
2、居住证:槐荫区公安机关出具的证件;
3、居(租)住证明:房产证和购房发票(购房合同和缴费单据)或租赁合同;
4、务工证明:在济务工人员需提供劳动合同和社保缴费单据;在济经商人员需提供营业执照的正副本以及税务登记证或完税证明;
5、其他证明:适龄儿童的出生证、接种证。
以上证件除接种证外均需提供原件与复印件。
入学申请登记流程
网上申请登记(5月31日8:30至6月4日17:00)——>信息录入——>申报一所意向学校——>监护人带证明材料原件、复印件到学校进行现场确认或现场申请登记(购房并已实际入住者到房产所在学区内学校代为确认,租房者到意向学校确认)——>学校复审、电脑赋分——>区教育局终审——>公布录取结果(7月10日前后)
备注:
1、所需材料一次性提交,补办无效;
2、家长必须提供真实可靠的证明材料,否则将取消录取资格;对于弄虚作假、伪造入学资料的,一经发现,严肃追究相应人员的责任;
3、外来务工人员随迁子女入学材料,只能由父母或监护人提供:
4、外来务工人员随迁子女入学申请登记及现场确认地点首先招收本学区片内适龄儿童;
5、无论是通过网络平台还是通过现场申请登记都不代表最终能够录取并在槐荫区接受义务教育;逾期未申请登记及确认者,视为自动放弃入学机会。
五、招生电话 如有问题,请拨打 88310180电话咨询。

-
济南首批433套配售型保障房本月发售,市民看房热情高涨,9月还将有项目入市
2025-06-16
-
新规1号作品 | 济南观山隐秀美学逸境示范区,实景开放
2025-05-06
-
济南3000套特惠房源来了
2025-02-12
-
济南房价情况,最新公布
2024-01-30
-
济南第六座万达广场开工,落子西客站片区
2024-01-08


