济南俩业主楼顶加盖,致两栋楼房产证"难产"
2017-06-29 10:11:18 来源: 齐鲁壹点
6月28日晚,“壹粉825476”情报站发来一组情报,称在位于济南唐冶片区的银丰唐郡桂花园,因该小区25、26号楼各有一户业主将楼顶的阳光房私自改造加盖,导致两栋楼的房产证无法办理。
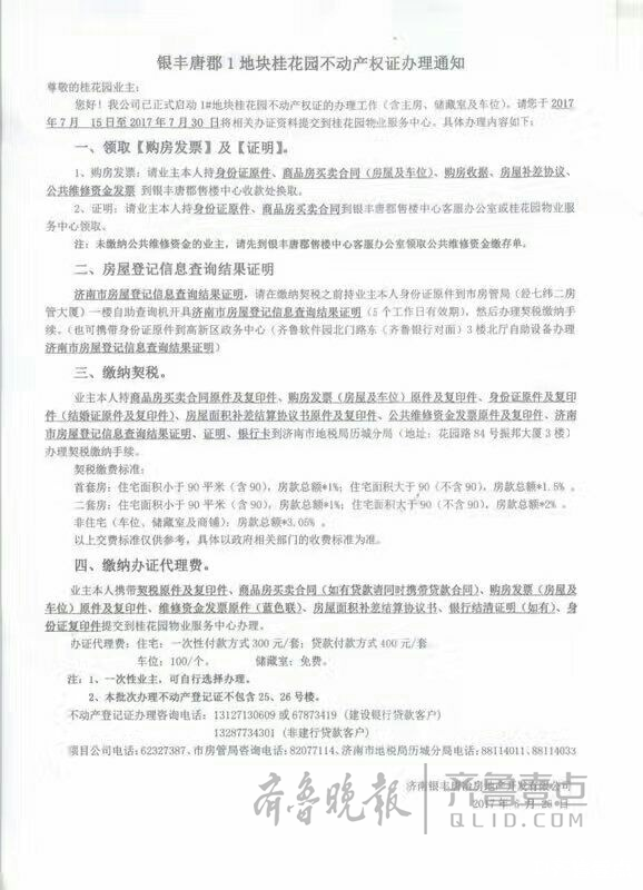
壹粉告诉记者,开发商在6月26日向小区业主们下发了《银丰唐郡1号地块桂花园不动产权证办理通知》, 但最后标明此批次办理不动产登记却不包括25、26号楼,这让他们感到很纳闷。
根据壹粉提供通知,记者看到,开发商济南银丰唐冶房地产开发有限公司将正式启动银丰唐郡1号地块桂 花园不动产权证的办理工作,通知业主将在7月15日至30日将相关材料提交到物业中心。不过,在通知底部的 备注中,确实标注了“本批次办理不动产登记证25、26号楼”。
“我们向物业和开发商咨询了相关情况,这两栋楼无法办理房产证是因为有业主把楼顶的阳光房进行了私自混凝土改造加盖,上面检查审核不通过,所以通知里直接指出了25号和26楼不给办证。”壹粉告诉记者,他是自己全款买的房,房产证不给办理成了心头的烦心事,希望相关部门能介入帮忙协调。

-
从这些重点项目透视济南产业的“关键一跃”
2025-12-15
-
济南二手房交易有了“智慧评估价”
2025-12-12
-
中国房地产市场:2026或增政策,销售降幅有望收窄
2025-12-12
-
2026年如何稳楼市?中央最新定调
2025-12-12
-
以城市更新助力“稳楼市”
2025-12-11


