济南户外广告要有统一规定了!哪里能放?怎么放?都有明文规定!
2017-04-26 09:15:18 来源: 济南时报
户外广告和牌匾以后要有统一规定了!哪里能放,哪里不能放,怎么放都要有明文规定了!
济南市出台《济南市户外广告和牌匾标识专项规划》(以下简称《专项规划》),并在济南市人民政府门户网站(www.jinan.gov.cn)、济南市规划局网站(www.jnup.gov.cn)进行社会公示与征求意见。
欢迎广大市民在社会公示与征求意见期间通过电话、信件、电子邮件或12345热线提出意见和建议。
意见受理电话:66605365 66605295
电子邮箱:ghjghch@163.com 邮编:250099
通讯地址:济南市历下区龙鼎大道1号龙奥大厦A区622室
意见受理日期为2017年4月25日至2017年5月24日
哪些地方禁设?
规划明确,禁止设置区范围为:主城区内一般地段,全部禁设广告,包括山泉湖河、历史文化街区和居住区、办公区、工业区等城市功能区。
“除了商业街可以按规划要求设户外广告,像大明湖、千佛山、趵突泉等景区,居民区和办公区都将禁止设户外广告。”
哪些地方限设?
哪些地方可以限制设置户外广告?规划明确:像城市中心区域将限制设置。据市规划局有关负责人介绍,“城市中心区域”包括主中心、副中心、五个次中心、十二个地区中心、两个卫星城中心。
据透露,近期以“一主中心、一副中心”为重点,划定限设区范围。其中“一主”老城中心的泉城路及泉城广场周边、大观园商圈;“一副”新城中心的CBD、汉峪,均为限设区域。
具体来说:
泉城路及泉城广场周边:
户外广告应匹配不同区段建筑风貌,商业建筑的1-2层整体布置橱窗广告,强化商业氛围。整体打造泉城路西入口、泺源大街南门大街节点。适度增设互动类设施,严格控制其设置位置和规格尺度。
大观园商圈:
强化经四路、纬二路节点。以大观园为核心,节点建筑广告集中布局,整体呼应。其他区域以橱窗广告、小型垂直式广告进行串联。纬二路和经四路东段,商业建筑三层以下区段可适当设置竖招。
CBD:
以纽约第五大道、东京表参道等国际知名高端商业街为参照,整体统筹商业、广告和牌匾标识。着力强化橱窗广告,突出橱窗艺术品位,展现创意水平。
汉峪:
商业建筑以垂直式广告为主,强化街区商业氛围。建筑的1-2层采用开放式橱窗广告,与店内布置相结合。
城市窗口咋设?
飞机场、火车站、汽车站是城市的窗口,也是外地人来济的第一印象。规划提出,城市窗口也将限制设置,尤其是商业广告将禁止设置,具体来说:
遥墙机场机场,封闭管理区内禁设广告;户外公共区域禁设商业广告,仅允许设置1处公益广告;广告结合周边环境整体设计,以现代、简洁的景观造型为主;广告内容以济南历史、文化、旅游等城市宣传为主。
火车站、汽车站禁止设置商业广告;每个车站仅允许设置1-2处公益广告;广告结合周边环境整体设计,以现代、简洁的景观造型为主。
哪类广告将消失
除了区域划分,《专项规划》还采用禁止、控制、鼓励三种手段分类管理各类型广告设置要求。
对于不符合城市定位和市容建设要求的,对景观影响突出的,形式材质落后的户外广告设施类型。包括屋顶广告、窗户广告、大型落地式广告、大型高立柱广告、桥体广告等。
值得注意的是,车辆广告(含公交车)、交通护栏、过街天桥、路灯杆、售卖亭、垃圾桶、阅报栏、围墙等将禁止设置广告。
此外,鼓励新技术和新媒体广告,单设置上应不影响交通,不影响居民出行。管理方面,实行单项报审,单项评估,单项审批和单项目监管。
禁止类广告明细
(1) 建筑物附着式:屋顶广告、窗户广告。
(2) 构筑物附着式:过街天桥、铁路桥、立交桥、过街连廊、人防出入口、围墙(栏)。
(3) 公共设施附着式:交通护栏、隔离栏;阅报栏、公示栏、宣传栏;红绿灯、庭院灯、路灯杆;公厕、售卖亭等各类棚亭设施;垃圾桶;路名牌。
(4) 落地类:立杆式广告、底座式广告、大型落地式广告。
(5) 移动式广告:车辆广告(含公交车)、船舶广告、飞行类广告。
哪类广告将控制告
公交候车亭广告比较多,以后将控制一些广告设置。比如禁止在候车亭顶部设置,在设计上必须结合候车亭进行整体设计。每个公交车站,仅限设置1块广告,且单个画面面积≤2㎡。
对于临街建筑,可以设置平行式和垂直式广告。平行式广告只允许设置在商业建筑的临街立面,且广告总面积不得超过所附着立面面积的1/3;垂直式广告仅允许设置在商业建筑临街立面,同一栋建筑大型竖招≤2处,设置在建筑两端为宜,尺寸根据街道尺度和建筑体量确定,高度≤6m。
对于LED电子显示屏也有明确要求,设置禁止设置单色字幕屏;禁止播放声音、动态画面,仅限静态刷屏,且每个固定画面的播放时间应≥15秒;不得影响道路交通安全和居民生活,不得对行人和驾驶员产生眩光。严格控制光污染、电磁辐射污染等;
楼宇标识怎么设?
对于楼宇标识广告,《专项规划》也有明确要求:一楼一名,即同一栋建筑仅限使用一个名称,并且禁止在楼顶设置。
具体要求来说,在建筑物(含裙房)实体墙面或玻璃幕墙上设置时,建议靠一侧设置;鼓励设置无底板单体字形式或LOGO;新建建筑在建筑方案阶段应预留楼宇标识位置,与建筑方案同步审批;鼓励设置无底板的单体字形式。设置内容上可体现单位、建筑名称或内部业主的名称、标识。
标识广告比例尺寸上,文字高度可根据建筑体量确定,但应遵守≤1/10建筑物高度,且≤6m;如文字和标识竖直排列,自顶部边界向下,楼宇标识的总高度≤1/3建筑物高度。
门头房广告牌怎么设?
对于门头房,《专项规划》要求,要以风貌协调为原则,店招牌匾风格、造型应与所处街区景观风貌、环境氛围相协调,设置位置仅允许在一层门楣上。
对于处于户外广告限设区内的国际、国内知名品牌的零售门店,店招牌匾可结合店铺商业立面一体化设计,依据整体造型要求确定店招牌匾布局;
历史文化街区、景区(护城河沿岸、千佛山)等敏感区域的企业标志色应根据环境要求进行相应调整。
对于像商场店内店的店招牌匾,当具备设置条件时,可通过统一规划使用品牌墙或竖招的方式进行集中展示,同一栋建筑仅允许采用一种形式,展示内容仅允许出现商家名称简写或标识、楼层,严格控制字数。可以设置品牌墙,但结合建筑主要入口进行整体设计布置,每个建筑仅限1处。
公益广告怎么设?
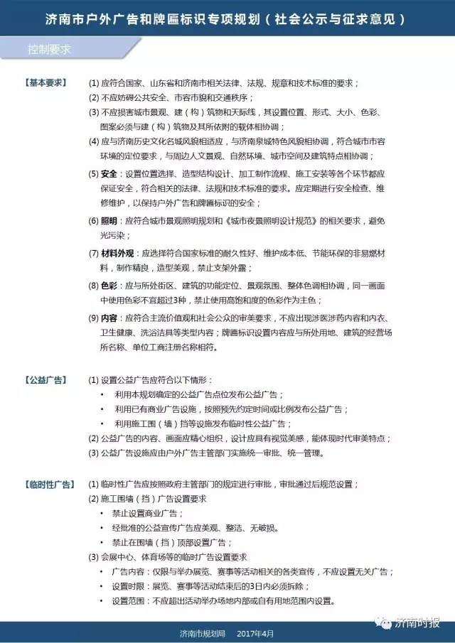
设置公益广告,也需要符合相关规划,比如:利用本规划确定的公益广告点位发布公益广告;利用已有商业广告设施,按照预先约定时间或比例发布公益广告;利用施工围(墙)挡等设施发布临时性公益广告。
公益广告的内容、画面应精心组织,设计应具有视觉美感,能体现时代审美特点;公益广告设施应由户外广告主管部门实施统一审批、统一管理。
对于施工围墙、围挡等临时性广告,可设置公益宣传广告,禁止设置商业广告。
会展中心、体育场等的临时广告内容,要仅限与举办展览、赛事等活动相关的各类宣传,不应设置无关广告;展览、赛事等活动结束后的3日内必须拆除。
最后,附上:
济南市户外广告和牌匾标识专项规划(社会公示和征求意见)
全文

-
2023年7月济南共计推盘21次,推出房源1882套
2023-08-02
-
2023年1月济南共计推盘10次,新增房源1067套
2023-02-01
-
2022年11月济南共计推盘25次,新增房源1975套
2022-12-01
-
2022年9月济南共计推盘25次,新增房源1484套
2022-09-29
-
金九看博睿|金地金九红盘节,华北十二城联动,多重盛惠集结
2022-08-31


