定了!济南市以后禁止燃放烟花爆竹了!
2017-04-13 09:37:25 来源: 济南都市频道
记者从正在召开的济南市十六届人大一次会议上了解到,大会通过了关于立法禁止燃放烟花爆竹的议案。
记者了解到,根据《济南市禁止燃放烟花爆竹的规定(草案)》规定,济南市将禁止在历下区、市中区、天桥区、槐荫区、历城区、高新区区域燃放烟花爆竹;禁止在长清区、章丘区、平阴县、济阳县、商河县城区区域范围内燃放烟花爆竹。
违反燃放烟花爆竹的,或者以危害公共安全和人身财产安全的方式燃放烟花爆竹的,由公安部门责令停止燃放,并根据相关规定,给予100元以上500元以下的罚款,构成违反治安管理行为的,依法给予治安管理处罚;构成犯罪的,依法追究刑事责任!
其实,这已经不是济南市第一次禁放烟花爆竹了,早在1994年9月1日,为了减少环境污染,结合济南市实际情况,市人大常委会就通过了一项《济南市禁止燃放烟花爆竹的规定》,当时规定历下区、市中区、槐荫区、天桥区及历城区的部分辖区,禁止任何单位和个人燃放、生产、储存、销售烟花爆竹。
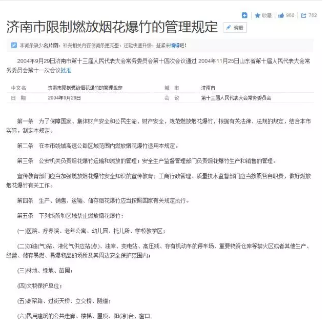
这项规定在施行了十年之后,为鞭炮“解禁”之声此起彼伏,2005年1月1日起,济南市施行了现行的《济南市限制燃放烟花爆竹的管理规定》,规定对烟花爆竹的燃放时间、燃放地点、及烟花爆竹的生产销售都做出了限制。
这项规定到现在也已经实施了十二年,这从禁放到限放,再到禁放的变化,可以说是伴随着民意和形势的变化。
随着市民对于环境越来越重视,这几年在鞭炮限放期间,大家燃放鞭炮的情况也是在逐年减少的,甚至很多人今年过年都没有燃放过烟花爆竹,为此今年济南市民就有了最美的“除夕蓝”。
据了解,这一议案通过后,需要经过必要的法定程序后才能正式公布实施。

-
济南首批配售型保障房选房开始
2025-07-12
-
济南首批433套配售型保障房本月发售,市民看房热情高涨,9月还将有项目入市
2025-06-16
-
新规1号作品 | 济南观山隐秀美学逸境示范区,实景开放
2025-05-06
-
济南3000套特惠房源来了
2025-02-12
-
济南房价情况,最新公布
2024-01-30


