教育局说这些才是学区房!济南将新建21所学校
2016-01-21 09:26:14 来源: 齐鲁购房网
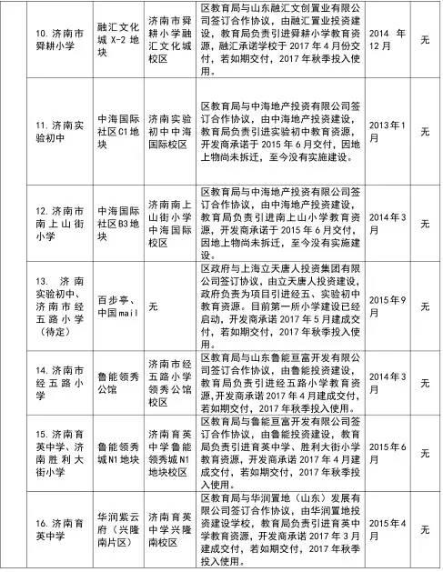
[ 摘要 ]市政府确定,今年再为群众办15件民生实事,其中第一条就指向了教育。


声明:以上资讯中涉及到的面积均为建筑面积
相关新闻
-
多地“十五五”规划建议发布,房地产怎么“走”?
2025-12-09
-
以城市更新助力“稳楼市”
2025-12-11
-
多地“十五五”规划建议发布,房地产怎么“走”?
2025-12-09
-
2025年末倒计时楼市迎来“收官之战”
2025-12-05
-
楼市暖冬信号,11月二手房成交全线回暖
2025-12-05
-
国务院第十七次专题学习:房地产迎来哪些新指引?
2025-12-04


