济南明日出伏!局部有雨!本周凉爽舒适
2019-08-19 10:07:36 来源: 大众网海报新闻
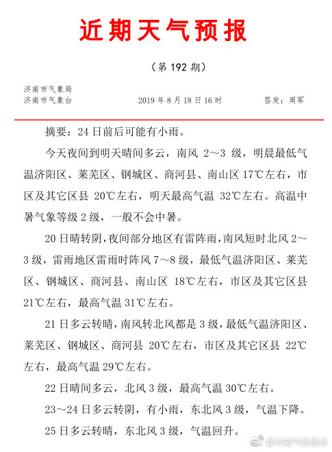
济南市气象台发布近期预报
盛夏正在悄悄退场,明日济南就将正式告别三伏天。记者从济南市气象台了解到,本周济南天气以晴间多云为主,白天最高气温在30℃左右,早晚不再闷热,体感较为舒适。此外,20日济南将有一次雷雨天气过程,对流性较强,24日前后可能有小雨,市民朋友需提前做好出行计划。
末伏已经到了尾声,明日济南就要出伏了。根据气象实况资料显示,昨日截至下午4点,济南市区最高气温仅有32.7℃。记者了解到,如今北方的凉意,正是冷空气带来的。从今天夜间开始,北方一轮的强降雨过程将上线,冷空气将自西向东带来明显降雨过程,济南20日会迎来雷雨天气,24日或有小雨。降雨让济南日渐有了早秋的味道,由于昼夜温差加大,早出晚归的市民朋友们需要适量加衣以防感冒。
根据济南市气象局预报,本周济南气温舒适,白天最高温平均在30℃左右,最低气温在20℃上下,午间紫外线比较强烈,早晚会感觉凉爽,总体来说较为舒适。未来7天具体天气情况如下:
今天晴间多云,南风2~3级,最低气温济阳区、莱芜区、钢城区、商河县、南山区17℃左右,市区及其它区县20℃左右,最高气温32℃左右。高温中暑气象等级2级,一般不会中暑。
20日晴转阴,夜间部分地区有雷阵雨,南风短时北风2~3级,雷雨地区雷雨时阵风7~8级,最低气温济阳区、莱芜区、钢城区、商河县、南山区18℃左右,市区及其它区县21℃左右,最高气温31℃左右。
21日多云转晴,南风转北风都是3级,最低气温济阳区、莱芜区、钢城区、商河县20℃左右,市区及其它区县22℃左右,最高气温29℃左右。
22日晴间多云,北风3级,最高气温30℃左右。
23~24日多云转阴,有小雨,东北风3级,气温下降。25日多云转晴,东北风3级,气温回升。
今日上下班预报:7:00~9:00 晴间多云,南风2~3级,气温25℃左右;11:00~14:00 晴间多云,南风2~3级,气温31~32℃;17:00~19:00 晴间多云,南风2~3级,气温29℃左右。

-
济南首批433套配售型保障房本月发售,市民看房热情高涨,9月还将有项目入市
2025-06-16
-
新规1号作品 | 济南观山隐秀美学逸境示范区,实景开放
2025-05-06
-
济南3000套特惠房源来了
2025-02-12
-
济南房价情况,最新公布
2024-01-30
-
济南第六座万达广场开工,落子西客站片区
2024-01-08


