权威发布②||2019年济南市历下区中小学招生工作指南
2019-06-15 15:18:15 来源: 历下教育
01
历下区小学适龄儿童信息采集一般什么时间开始?
为及时准确地掌握我区招生当年的适龄入学儿童的实际情况,科学合理地调整教育资源,积极稳妥地安排招生工作,我区已于3月5日至5月31日开放了“2019年历下区适龄儿童网上信息采集系统”,对2019年小学入学的历下区户籍儿童及随迁子女进行网上信息采集。
02
2019年历下区小学招生的相关信息从哪里查询?
为做好每年的招生工作,区教育体育局专门在官方网站(http://www.lixia.gov.cn/jyj/)设置了“招生专栏”,当年的相关招生政策、指南、流程及通知等均会在此发布,市民可在招生期间及时登陆查询。同时也会在区教育体育局微信公众号“历下教育”中同步推送相关招生信息。
济南市历下区教育和体育局网站二维码
历下教育官方微信二维码
03
怎样查询2019年历下区小学学区范围?
您可通过区教育体育局官网(http://www.lixia.gov.cn/jyj/) 的“招生专栏”、区教育体育局官方微信公众号“历下教育”及各招生学校网站(仅限有校园网的学校),查询2019年历下区各小学学区范围。
04
错过了网上信息采集或修改信息怎么办?
您若错过了网上信息采集时间或网上信息采集有困难的,请根据2019年历下区户籍儿童及随迁子女招生流程规定的时间到学校现场采集及确认信息。
05
2019年历下区户籍儿童招生流程
06
历下区户籍适龄儿童入学应具备什么条件?
1.适龄儿童年满6周岁(2013年8月31日〔含〕前出生);
2.在历下区辖区内家庭拥有历下区户籍、房产并长期居住。
07
历下区户籍适龄儿童入学应准备哪些材料?
1.适龄儿童户口簿(首页、索引页、监护人页和适龄儿童页);
2.家庭房屋所有权证或不动产权证书。暂未取得房产证的,提供备案的购房合同及全款发票;
若有以下情况,还需提供:
3.若适龄儿童与父母(监护人)不在同一个户籍上,需提供其父母(监护人)的身份证、适龄儿童出生医学证明、结婚证;
4.若是儿童祖父母(外祖父母)的房产,需提供儿童父亲(母亲)的独生子女证明。
08
在什么情况下入学材料需要提供济南市房屋信息查询结果证明?
以下情况需提供适龄儿童及父母(监护人)由济南市房屋档案馆出具的《济南市房屋信息查询结果证明》:
1.集体户口或空挂户口的;
2.按适龄儿童的祖父母房产所属学区入学,其父亲(监护人)不是独生子女的;按适龄儿童的外祖父母房产所属学区入学,其母亲(监护人)不是独生子女的;
3.按适龄儿童的曾祖父母(外曾祖父母)房产所属学区入学的;
09
在历下区有房产并实际居住,但孩子的户口在历城区(或市中区、槐荫区、天桥区、高新区、南山区)能否在历下区入学?
不能。根据《中华人民共和国义务教育法》第二章第十二条:“适龄儿童、少年免试入学。地方各级人民政府应当保障适龄儿童、少年在户籍所在地学校就近入学。”和济南市“严禁违规跨区域、跨学区招生”之规定,适龄儿童应在户籍所在地接受义务教育。
10
孩子户口落在祖父母(外祖父母)房产上,孩子能不能在其房产所属服务小学入学?
一般分为以下几种情况:
一是孩子父母在济南市区没有自己的房产,且孩子和父母随祖父母(外祖父母)长期共同生活的,可按祖父母(外祖父母)的房产入学;
二是孩子的父母在市区有自己的房产,若想按孩子的祖父母房产入学,父亲必须是独生子女;若想按孩子的外祖父母房产入学,母亲必须是独生子女,且孩子随祖父母(外祖父母)长期在此共同生活,需提供父亲(母亲)独生子女证。
三是孩子父亲(母亲)非独生子女,且在市区另有房产,原则上将儿童户籍迁入父母房产所在地就近入学。
11
孩子是历下区的集体户口或空挂户口今年如何入学?
孩子是我区集体户口或空挂户口的,家庭成员在济南市区无房产并在历下区内长期租房居住的,须提供济南市房屋档案馆出具的适龄儿童家庭成员的《济南市房屋信息查询结果证明》。由区教育体育局根据户籍所在地或现居住地周边学校的空余学位情况,协调安排入学。
12
历下区户籍,房子已拆迁,孩子应当到哪里入学?
若属于产权调换(即回迁)的,出具回迁协议,适龄儿童可到原服务区入学;若属于货币拆迁的,如果您已在我区新购房产,则将儿童户籍迁入新购房产所在地,到对口学校登记入学;如果您未购房产仍在我区租房居住或已购房产尚未交付的,需开具适龄儿童及父母(监护人)由济南市房屋档案馆出具的《济南市房屋信息查询结果证明》,由区教育体育局根据您现租住地周边学校的学位情况协调安排;如果您在其他区新购房产且已交付,则需到该房产所在地教育部门咨询入学问题。
13
原砚泉学校学区的业主子女今年到哪里上小学?
在新砚泉学校未建成投入使用前,招收的一年级新生均暂时安排至济南市历下区弘毅小学就读,学籍仍为砚泉学校学籍。待新学校建成回迁后所有学生迁回砚泉学校本部就读。
14
2018年历下区设立的弹性学区,今年是否继续沿用?
所谓弹性学区,是我区以教育均衡为前提,根据2019年教育资源分布状况和生源分布情况,为了缓解生源压力所采取的举措。弹性学区范围内的居民子女,既可以选择到原对口学校就读,也可以根据家庭的实际情况,自愿选择到新协调的学校就读。
弹性学区仅适用于招生当年。
2019年,我区继续在部分招生服务区设立弹性学区。
15
2019年历下区随迁子女小学招生工作流程
16
什么是随迁子女?
随迁子女是指随父母(监护人)在济南市区(市区指历下区、市中区、历城区、槐荫区、天桥区、高新区、南山区)长期工作、居住的非济南市区或非济南市户籍的儿童。
17
历下区的随迁子女申请积分入学应具备哪些条件?
随迁子女年满6周岁(2013年8月31日〔含〕前出生),以家庭为单位在历下区连续居住一年以上,父母(监护人)有一方必须满足以下条件:
1.持有历下区的居住证一年以上,居住证至少在2018年8月31日前办理且连续至今;
2.在济南市区务工,参加社会保险满一年以上,社会保险至少在2018年8月31日前缴纳且连续至今。或在济南市区合法经营,至少在2018年8月31日前注册并依法纳税且连续至今。
18
符合条件的随迁子女申请积分入学应提供哪些材料?
需向学校提交以下材料的原件及复印件一份:
1.儿童家庭情况证明
(1)儿童原籍户口簿;
(2)父母(监护人)在历下区的居住证(积分项);
(3)户口信息不明确的需提高儿童出生医学证明;
2. 父母(监护人)工作证明
父母(监护人)均可提供,但每人只选择以下其中的一项提供。
(1)务工者:父母(监护人)在济南市区务工的劳动合同和济南市社保部门出具的《社会保险个人权益记录单》(积分项);
(2)经营者:父母(监护人)在济南市区合法经营手续及完税证明,期间有变更的须提供变更证明(积分项);
3.居住证明(根据儿童家庭在历下区的居住情况任选提供)
(1)购房者:父母(监护人)在历下区所购房产(仅限住宅)的房屋所有权证或不动产权证,暂未取得房产证的,需提供备案的购房合同和全款发票。(积分项);
(2)租房者:房屋租赁合同。
4.其他说明
父母(监护人)提供的居住证、社保及纳税证明的连续年限以及家庭房产等均作为积分依据。为确保您的积分更高,请提供更长时间、连续有效的证明材料。
19
符合条件的随迁子女申请积分入学应到哪里提交材料?
为了方便随迁子女提交材料,历下区共设立了10个材料审核点,家长可以根据在网上预约时间和审核点,及时提交材料。未在网上预约的,请选择就近的审核点提交材料。
20
符合条件的随迁子女到哪个学校入学?
随迁子女的录取采取志愿与调剂相结合的原则。
1.首先对符合申请条件的随迁子女所提供的材料进行赋分,按积分从高到低排序。
2.区教育体育局将依据全区可提供随迁子女入学的学位数量,划定录取线。
3. 达到录取线的随迁子女参考积分,根据区教育体育局公布的提供随迁子女入学的学校及学位数量,自愿填报志愿学校。招生系统会依据所报志愿学校的学位数量,按积分从高到低依次录取,额满为止。
4.共有两次志愿填报,每次只能填报一个学校。在第二次志愿填报时,家长应同时选择是否服从调剂,若选择“否”,则第二次志愿未被录取时,将失去在我区就读的机会。若选择“是”,则第二次志愿未被录取时,由区教育体育局协调安排入学。
已被录取的儿童,应在规定时间内领取入学通知书,逾期未领取的视为家长放弃在历下区的入学机会。
21
随迁子女在志愿填报时应该注意些什么?
在您填报志愿后,系统会及时显示您在该学校的排名,您的排名情况会因为填报该校志愿人数的变化而发生顺序改变,可能会影响到您在该校的录取,所以请及时关注排名,适时调整志愿。在每次志愿填报系统关闭前,您可以多次修改您的志愿学校。
若某一个学校在第一次志愿填报时名额已录取完成,第二次志愿填报时将不会再出现该校。
22
我是外来人员,已满足在历下区申请积分入学的基本条件,并提交了相关证明材料,今年是否一定能够在历下区就读?
不一定。我区小学招生按照“先户籍后随迁”的顺序进行。待历下户籍适龄儿童招生结束后,视各学校空余学位情况划定随迁子女入学录取线,若您的积分达到了录取线才可以在历下区的学校就读。
若您的积分没有到达录取控制线以上,根据省教育厅《关于做好2016年中小学招生工作的通知》(鲁教基发〔2016〕4号)文件精神“确因学位限制无法在我区就读的随迁子女,请及早回户籍所在地学校联系就学事宜。”
23
随迁子女父母一方在历下区的居住证已超过一年,但没有缴纳社保,另一方虽已交社保一年多,但一直未办理居住证,是否可以在历下区申请积分入学?
不能。随迁子女在历下区申请积分入学,需要监护人至少一方同时满足随迁子女申请积分入学应具备的条件。
24
购买历下区的二手房,户籍迁入后多长时间业主子女才可以在对口学校上学?
对于购买二手房户籍迁入多长时间可以入学,目前尚无严格限定。如果当年服务区学校招生压力过大无法容纳,就要依据户籍迁入时间的先后顺序依次入学,没有安排上的,则由区教育体育局本着相对就近的原则,协调安排入学。
25
父母和孩子是外地户籍,在历下区购买了房产,是否可以按照房产所属学区就近入学?
不可以,根据我区招生政策,随迁子女户籍不迁入该房产所在地,只能按历下区随迁子女小学入学政策申请入学。
26
在历下区购买了新房,尚未交房,业主子女今年能否在历下区申请入学?
不能。期房由于无法实际居住,不符合“户籍、房产与实际居住地相结合”的招生原则,不能作为入学的依据。因此,尚未交房的业主子女只能在现实际居住地,按照当地的相关规定申请就读。
27
港澳台籍、外籍学生怎么申请入学?
根据济南市教育局有关文件规定“在教育部有关招收国际学生新的管理办法出台之前,外籍及港澳台学生在我市就学暂按与本市学生同等待遇执行。”家长可在招生期间持适龄儿童家庭关系证明及房产证明到房产所在服务学校登记信息。
28
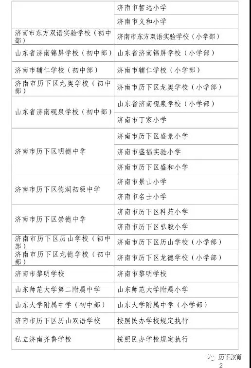
历下区小学对口直升的初中是哪个?
温馨提示
1.请您及时关注区教育体育局网站(http://www.lixia.gov.cn/jyj/)“招生专栏”、或区教育体育局官方微信公众号“历下教育”了解相关招生政策及通知。
2.请您提前准备好相关材料。
3.适龄儿童入学,监护人应当本着实事求是的原则,提供真实有效的入学信息和证明材料,对于故意提供虚假信息和材料,影响到孩子入学的,后果自负。
以上最终解释权归历下区教育和体育局教育科。
教体局咨询电话:86553606 86553607

-
济南3000套特惠房源来了
2025-02-12
-
济南房价情况,最新公布
2024-01-30
-
济南第六座万达广场开工,落子西客站片区
2024-01-08
-
2023年9月济南共计推盘31次,推出房源2684套,供应量翻倍!
2023-10-10
-
全面解除限购后的首个“小长假”,济南楼盘到访量明显增长
2023-10-02


