济南358个老旧小区将这样改造!期待你家大变样吗?
2019-05-20 16:16:18 来源: 齐鲁壹点
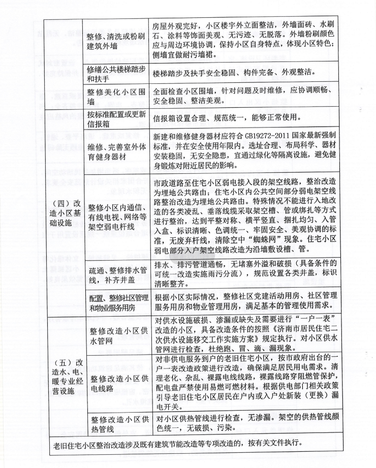
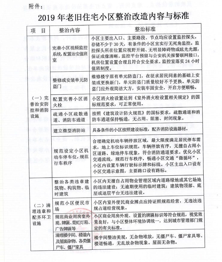
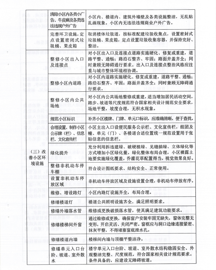
近日,济南市住房和城乡建设局公示了济南市2019年老旧住宅小区整治改造实施方案。方案整治改造的主要内容是,老旧住宅小区整治改造内容包括完善治安防控和消防设施、清理违章和配齐环卫设施、改善小区环境设施、改造小区基础配套设施、改造水、电、暖专业经营设施五个方面,共34项整治改造内容。今年全市计划完成整治改造358个老旧住宅小区(含楼房院落和单栋楼宇)、721.4万平方米,涉及9万余户居民。除此之外,将稳步推进既有多层住宅增设电梯工作,基本目标任务为:历下、市中60部;历城50部;槐荫、天桥40部。2019年老旧住宅小区整治改造内容标准如下:

-
济南轨道交通9号线车站主体结构全部封顶
2025-12-11
-
济南市以项目提升强产业暖民生
2025-12-11
-
济南地铁4、7、8、9号线,有最新消息
2025-12-10
-
济南西客站片区三条道路贯通 路网升级助力商业综合体发展
2025-12-09
-
济南“第一高”塔冠二层单元体幕墙安装近半
2025-12-09


