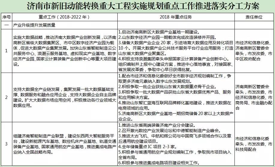
济南发新旧动能转换重点落实方案,高精尖项目真不少
2018-11-30 09:35:20 来源: 大众日报
济南市人民政府办公厅
关于印发济南市新旧动能转换重大工程实施规划
重点工作推进落实分工方案的通知
各区县人民政府,市政府各部门:
经市政府同意,现将《济南市新旧动能转换重大工程实施规划重点工作推进落实分工方案》印发给你们,请认真组织实施。
济南市人民政府办公厅
2018年11月23日
(此件公开发布)

-
济南西客站片区三条道路贯通 路网升级助力商业综合体发展
2025-12-09
-
济南“第一高”塔冠二层单元体幕墙安装近半
2025-12-09
-
西城片区核心地段综合体建设最新进展→
2025-12-08
-
济南地铁4号线省体育中心站亮相 周边交通同步恢复
2025-12-05
-
“十四五”济南生态环境保护“成绩单”公布
2025-12-05


