济南国际医学科学中心规划草案新鲜出炉,公示30天
2018-06-09 09:11:31 来源: 齐鲁壹点
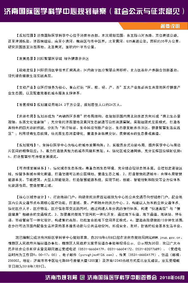
6月8日,记者从济南市规划局获悉,目前已编制完成济南国际医学科学中心规划草案,即日起将在济南市规划局网站、槐荫区人民政府兴福街道办事处等现场公示,为期30天,现向社会公示及征求意见。
齐鲁晚报·齐鲁壹点 记者 赵夏晔

-
济南新增两处省级旅游休闲街区 目前已达10处
2025-12-22
-
济南轨交4号线通车运营在即,泉城公园北入口恢复通行
2025-12-22
-
济南多个片区、街区,最新规划出炉
2025-12-21
-
济南地铁4、8号线及6号线东段最新进展→
2025-12-17
-
腊山河西路南延 济南生态廊道添新景
2025-12-16


